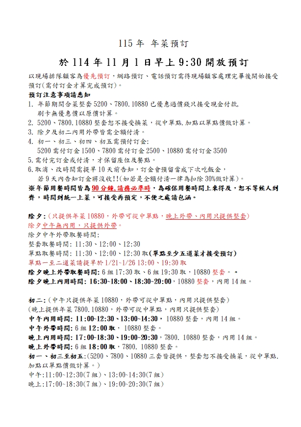
115年 年菜菜單 選單 富順樓合菜 115年母親節精緻合菜菜單 富順樓單點 115年 年菜菜單 114/11/1的早上9:30開始訂,有問題請致電或加賴詢問。 ❗以現場排隊客人為優先,還有位置順位會提供網路賴客人謝謝。(除夕內用已滿) 假日用餐客人比較多,訂位及訂年菜請平日來不用久候,或多加利用加line匯款,我們會回傳單子給您過年取餐當天憑出示畫面訂單取餐即可。 營業時間:11:00-14:00,17:00-21:00 (空班休息時間14:00-17:00請勿前來,請避開此時段感恩) 電話:0229106638 Line:fushunlou